














第一篇 基础知识篇
第一章 基础性疾病与手术麻醉 / 2
1. 老年高血压患者做麻醉手术需要注意什么 /2
2. 做过支架植入的患者做麻醉手术需要注意什么 /3
3. 心脏病患者做麻醉手术需要注意什么 /3
4. 呼吸系统疾病患者做麻醉手术需要注意什么 /4
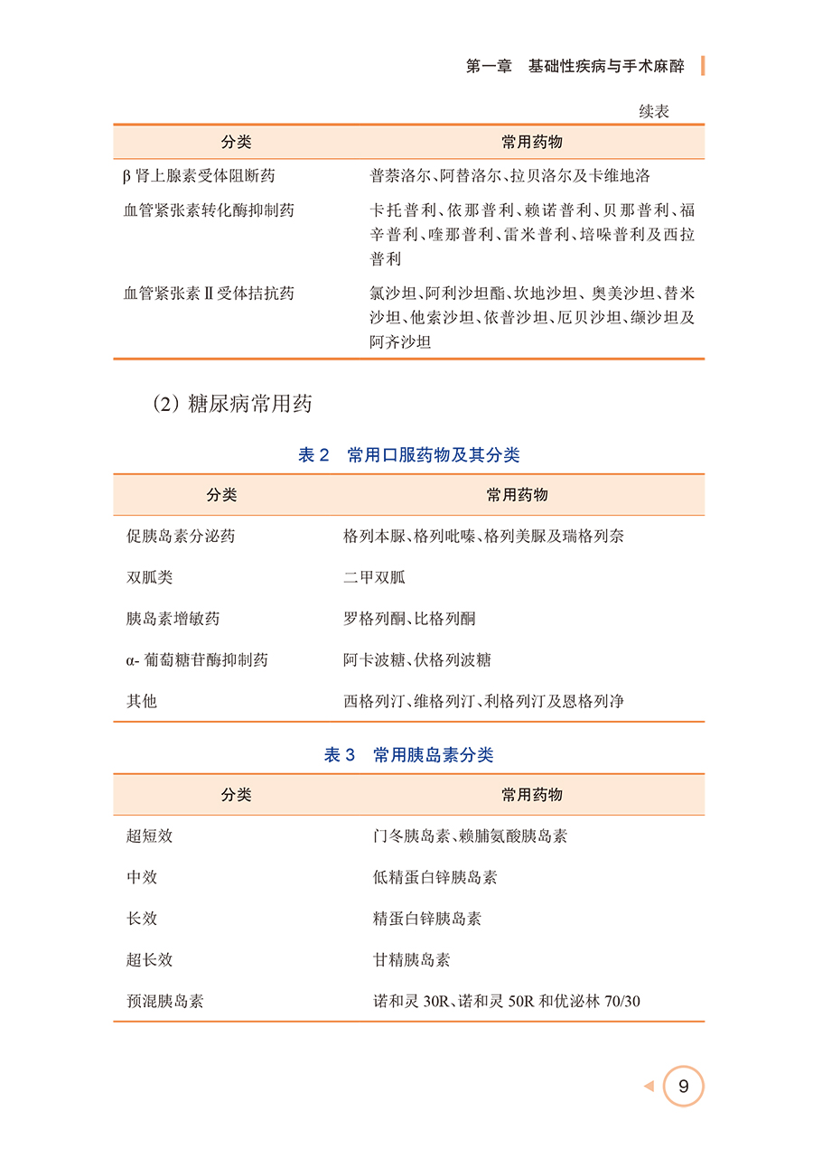
5. 糖尿病患者做麻醉手术需要注意什么 /5
6. 既往有过脑梗死的患者做麻醉手术需要注意什么 /5
7. 肾功能不全的患者做麻醉手术需要注意什么 /6
8. 甲状腺功能异常的患者做麻醉手术需要注意什么 /7
9. 肝炎患者做麻醉手术需要注意什么 /7
10. 多种药物混用时,做麻醉手术需要注意什么 /8
第二章 术前麻醉一般知识 /12
1. 老年患者的术前麻醉风险大吗 / 12
2. 术前多久开始不能吃饭喝水,出现低血糖怎么办 / 13
3. 牙齿问题会对手术有什么影响 / 14
4. 术前饮食应当注意什么 / 14
5. 术前睡眠不好怎么办 / 15
6. 长期服用安眠药对术前麻醉有什么影响 / 16
7. 睡眠不好的患者在术前服用褪黑素与安眠药有什么区别 / 17
8. 长期吸烟饮酒的患者会出现“抗麻醉药”吗 / 18
9. 戒烟戒酒与术前麻醉有什么关系 / 19
10. 生活不能自理的老年患者能做手术麻醉吗 / 20
第三章 术前麻醉专业知识 /22
1. 麻醉术后一般多久能恢复 / 22
2. 高龄老年患者在术前需要注意什么 / 23
3. 呼吸道病毒感染后还能做手术吗 / 24
4. 过敏体质的患者会对麻醉药过敏吗 / 25
5. 手术会加重心肺功能不全患者的身体负担吗 / 27
6. 麻醉就是在后背打一针吗 / 28
7. 椎管内麻醉后一定会出现腰疼吗 / 29
8. 尽早活动能缓解麻醉后的腰痛吗 / 29
第四章 术中麻醉管理 /31
1. 麻醉后会醒不过来吗 / 31
2. 平时对疼痛比较敏感,在手术时能加大麻醉药剂量吗 / 33
3. 麻醉后还能感觉到医生的手术操作吗 / 33
4. 麻醉药用多了会醒不过来吗 / 33
5. 手术风险有哪些,如何保证安全 / 34
6. 血压未控制好的话在术中会大出血吗 / 35
7. 麻醉会出现哪些并发症呢 / 36
8. 麻醉会使老年患者的记忆力减退吗 / 36
第五章 术后麻醉恢复 /38
1. 术后疼痛一般会持续多久 / 38
2. 术后大概多久可以康复 / 39
3. 全麻术后多久能苏醒 / 40
4. 术后该如何预防出现并发症 / 41
5. 术后“糊涂”了怎么办 / 41
6. 术后多久可以吃东西,需要注意什么 / 42
7. 术后出现恶心、呕吐怎么办 / 43
8. 老年患者术后多久能出院 / 44
第六章 手术室外麻醉 /45
1. 基础性疾病较多的老年患者做门诊无痛手术需要注意什么 / 45
2. 高龄老年患者能做无痛胃肠镜检查吗 / 45
3. 门诊手术时出现危险怎么办 / 46
4. 心肺功能不全的患者能做门诊手术吗 / 47
5. 在门诊手术前,饮食需要注意什么 / 48
6. 门诊手术前需要暂停长期服用的药物吗 / 49
7. 既往有脑梗死、心肌梗死的患者能做无痛胃肠镜检查吗 / 49
第二篇 专科知识篇
第七章 肿瘤科手术的围手术期知识 /52
1. 体型瘦弱的老年患者需要注意什么 / 52
2. 麻醉会引起肿瘤复发或转移吗 / 53
3. 长期服用镇痛药会对麻醉有影响吗 / 54
4. 肿瘤手术后的疼痛会持续多久 / 56
5. 肿瘤手术后该怎么预防咽喉痛 / 57
6. 手术麻醉的哪些操作会产生疼痛 / 58
7. 如何缓解肿瘤手术后的疼痛 / 59
8. 病情告知与术前谈话是如何进行的 / 60
第八章 心血管手术的围手术期知识 /61
1. 心脏病患者的麻醉风险会增大吗 / 61
2. 老年患者做心血管手术需要注意什么 / 62
3. 做心血管手术一般选用什么麻醉方式 / 63
4. 如何控制心血管手术的麻醉风险 / 63
5. 心血管手术时,心脏还工作吗 / 64
6. 心血管手术会大出血吗,术中自体血回输是什么 / 65
7. 心血管手术后会有很大的出血风险吗 / 65
8. 心血管手术后可以尽早活动吗 / 66
9. 血栓是怎么形成的 / 66
10. 心血管手术时如何预防血栓形成 / 67
第九章 胸科手术的围手术期知识 /69
1. 胸科手术会加剧原有的肺功能不全吗 / 69
2. 慢性病患者做胸科手术需要注意什么 / 70
3. 基础性疾病较多的患者做胸科手术需要注意什么 / 70
4. 胸科手术的风险有哪些 / 71
5. 胸科手术一般选用什么麻醉方式 / 72
6. 肺部手术时如何保证肺通气功能 / 72
7. 胸科手术的麻醉风险有什么 / 73
8. 单肺通气有什么并发症吗 / 74
9. 胸科手术会并发肺部感染吗 / 74
10. 胸科手术后的伤口会随着呼吸而加剧疼痛吗 / 75
11. 胸科手术后使用镇痛泵会有什么副作用吗 / 76
第十章 神经外科手术的围手术期知识 /78
1. 老年高血压患者做神经外科手术有什么风险 / 78
2. 神经外科手术对老年患者的认知功能有什么影响 / 78
3. 神经外科手术一般需要多长时间 / 79
4. 神经外科手术对智力损伤的风险大吗 / 80
5. 颅内压是什么 / 80
6. 神经外科手术中如何减少神经损伤 / 81
7. 神经外科手术对老年人的血压有什么影响 / 81
8. 神经外科手术后如何预防出现语言功能受损 / 82
9. 如何判断有没有神经功能损伤 / 82
第十一章 骨科手术的围手术期知识 /84
1. 骨科手术后会出现哪些并发症 / 84
2. 骨科手术一般选择哪种麻醉方式 / 85
3. 骨科手术前能先行止痛治疗吗 / 85
4. 骨科手术后如何缓解疼痛 / 86
5. 骨科手术的出血多吗 / 87
6. “ 三高”对骨科手术有哪些影响 / 87
第十二章 普外科手术的围手术期知识 /89
1. 普外科手术前如何调理食欲问题 / 89
2. 普外科手术前如何解决便秘问题 / 90
3. 基础性疾病较多的患者做普外科手术需要注意什么 / 91
4. 如何减轻普外科手术后疼痛 / 91
5. 心肺功能不全会加大普外科手术风险吗 / 92
6. 普外科手术前后的饮食需要注意什么 / 93
第十三章 泌尿外科手术的围手术期知识 /95
1. 心肺功能对泌尿外科手术的影响大吗 / 95
2. 基础性疾病较多的患者做泌尿外科手术需要注意什么 / 95
3. 泌尿外科手术麻醉会影响肾功能吗 / 96
4. 泌尿外科手术后该如何预防并发症 / 97
5. 泌尿外科手术容易造成感染吗 / 98
6. 前列腺手术后并发水中毒症需要注意什么 / 99
7. 泌尿外科手术后如何预防血栓形成 /100
8. 泌尿外科手术后如何缓解疼痛 /100
第十四章 妇科盆底手术的围手术期知识 / 102
1. 基础性疾病较多的患者做妇科盆底手术需要注意什么 /102
2. 妇科盆底手术会影响心肺功能吗 /103
3. 妇科盆底手术后常见的并发症有哪些 /104
4. 妇科盆底手术后如何缓解疼痛 /105
5. 妇科盆底手术后如何预防血栓形成 /106
6. 妇科盆底手术中如果出血较多会不会造成贫血 /107
7. 妇科盆底手术后如何尽快康复 /108
8. 妇科盆底手术后如何预防并发尿失禁 /109
9. 妇科盆底手术后会影响正常生活吗 /110
第十五章 口腔耳鼻咽喉手术的围手术期知识 / 112
1. 血压控制不好的患者做口腔耳鼻咽喉手术需要注意什么 /112
2. 基础性疾病较多的患者可以做口腔耳鼻咽喉手术吗 /112
3. 心肺功能不好的老年患者可以做口腔耳鼻咽喉手术吗 /113
4. 口腔耳鼻咽喉手术的麻醉方式有哪些 /114
5. 口腔耳鼻咽喉手术的出血多吗 /114
6. 口腔耳鼻咽喉手术后该如何预防呼吸道感染 /115
7. 口腔耳鼻咽喉手术中会发生误吸、窒息吗 /115
8. 口腔耳鼻咽喉手术后该如何缓解疼痛 /116
第十六章 眼科手术的围手术期知识 / 118
1. 老年高血压患者能做白内障手术吗 /118
2. 眼科手术一般选择什么麻醉方式 /118
3. 糖尿病对眼科手术有什么影响 /119
4. 高血压患者做青光眼手术需要注意什么 /119
5. 白内障手术一般需要多久 /120
6. 眼科手术会影响心功能吗 /121
7. 眼科手术后多久才能恢复视力 /121
温馨提示:请使用湖州市图书馆的读者帐号和密码进行登录